关于我们

关于我们
资讯动态 > 干货攻略 >王牌专业超全汇总!快来看985、211有哪些重点学科,高中生请一定提前收藏!

王牌专业超全汇总!快来看985、211有哪些重点学科,高中生请一定提前收藏!

2022-07-28

我国每所985、211高校都有自己的重点学科即王牌专业,这些王牌专业就可以算是王牌中的王牌了,然而选专业这件事并不是那么简单,需要考虑的因素涵盖了方方面面。


本期小编整理了985、211高校的重点学科,高中生可以结合报考热度、学校特色及社会排行,在后续择校选专业的时候进行参考,欢迎分享转发给你身边的高中生家庭!


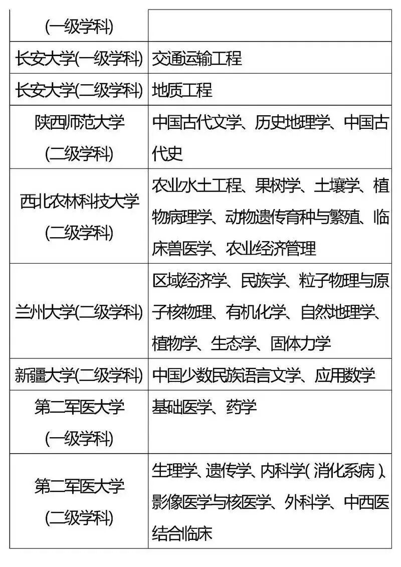
一、国家“985”工程高校及重点学科名单



图片
图片
图片
图片
图片
图片
图片
图片
图片
图片
图片
图片
图片
图片
图片
图片
图片
图片





二、国家“211”工程高校及重点学科名单



图片
图片
图片
图片
图片
图片
图片
图片
图片
图片
图片
图片
图片
图片
图片
图片
图片
图片
图片
图片
图片
图片
图片
图片
图片
图片
图片




希望高中生及家长在考虑报考院校目标时,除了考虑大学的整体实力和影响力,另一方面也要考虑所选择专业的实力如何,并且定好目标,早做规划,时刻准备!


作为国内最早一批研究生涯教育、新高考改革和志愿填报的远播教育集团,十余年的完整数据和技术积淀,咨询服务全面、信息实时更新,多维度制定个性化填报方案,多重专家审核方案确保“冲-稳-保”,录取结果早知道!还在等什么,快来咨询吧~


图片

除此之外,我们的专家团队还可提供

高考志愿填报一对一、强基综评、选科决策

规划咨询等一站式升学综合服务

助力各地考生追逐梦想,成就未来精彩~

图片